SA视讯_官方首页

菜单

新闻资讯

前瞻!2025年全国11个地区分布式光伏项目入市规则、流程及政策

2024/12/31 11:44:31 admin 阅读 54【次】

近年来,受国家政策鼓励以及投资成本降低等多重因素影响,我国分布式光伏装机规模不断扩大。据国家能源局发布的《2024年前三季度光伏发电建设情况》相关数据,2024年前三季度,全国光伏发电新增并网容量为16088万千瓦,其中分布式光伏新增并网容量达8522万千瓦,占比53%,增速明显,占比已超一半。在此背景下,消纳问题也日益凸显,分布式光伏如何有效参与市场化交易成为业界关注的焦点。



1.分布式光伏“入市”概念

分布式光伏“入市”是指分布式光伏以市场主体的身份参与电力交易市场,通过直接交易、聚合交易或价格接受等路径,与集中式新能源共同承担电网调度任务,实现上网电量的市场化交易。对于分布式光伏投资来讲,不同的参与路径对收益的影响亦不尽相同:


(1)直接参与:需要分布式光伏电站自身具备集中式项目的所有条件,包括分时计量,同时加入通信、控制系统等。

(2)聚合参与:打捆参与,需要跟用户或者打捆的主体进行整合谈判来确定最终收益效益。

(3)被动参与:分布式光伏项目不需要进行任何技术条件上的改变,参与市场之后只是对电费收益有影响。

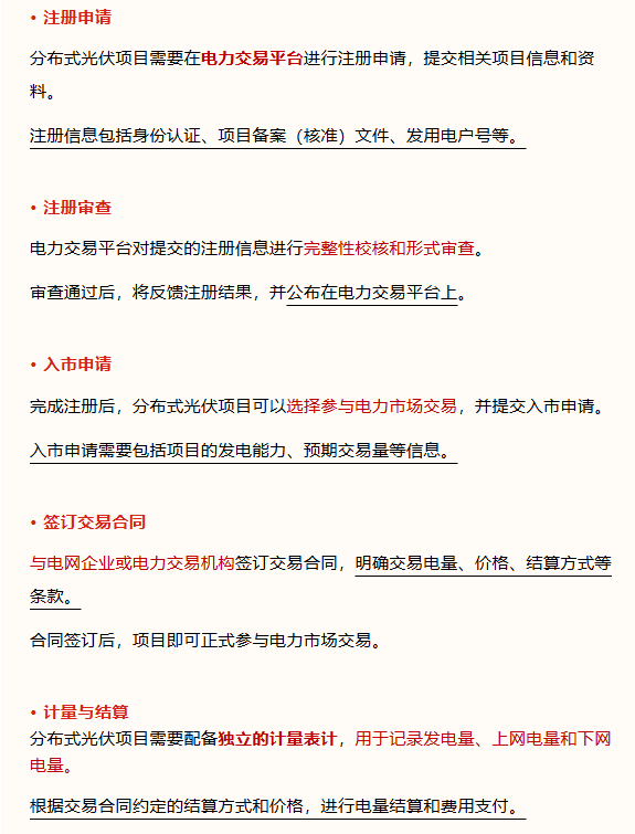
2.分布式光伏项目的“入市”流程


3.分布式光伏“入市”的深刻意义

分布式光伏“入市”具有以下三点深刻意义:

(1)促进能源消纳:通过市场化交易引导分布式光伏合理上网,有助于缓解电网压力,化解电力消纳瓶颈难题。

(2)完善资源配置:入市有利于清洁能源发电与消纳的灵活性配置,提升能源系统的经济性和可靠性。

(3)助力低碳目标:通过市场化交易实现更高的新能源利用率,有助于减少碳排放,为中国“双碳”目标的实现提供有力支撑。


4.全国11个地区发布2025年分布式光伏入市政策

从政策导向来看,2023年,国家发改委、财政部、国家能源局联合发布《关于做好可再生能源绿色电力证书全覆盖工作促进可再生能源电力消费的通知》(发改能源〔2023〕1044号),包括分布式光伏在内的可再生能源电力可以核发并交易绿证,北京和广州电力交易中心也都发布分布式光伏参与绿电交易的细则。2024年10月,国家能源局印发《分布式光伏发电开发建设管理办法(征求意见稿)》,旨在为分布式光伏发电的开发建设提供一套完整、系统的管理框架,促进分布式光伏发电的高质量发展,并助力构建新型电力系统。

在地方政策方面,全国11个地区发布的新能源项目入市规则,针对分布式光伏等新能源项目提出了具体的参与电力市场交易的原则和要求。


相信在政策推动、市场需求、技术进步、应用场景与模式创新等多个方面的共同作用下,分布式光伏在未来将迎来更加广阔的发展前景。

SA视讯

地址:中国•西安西咸新区西部云谷二期6号楼,邮编:710000

E-mail:zoompvtech@gxsshdw.com

电话:029-88686559

Copyright© 2019--2029 SA视讯科技有限公司 All Right Reserved  
SA视讯